麦多和馅饼的成绩,离不开一个叫刘占华的男人,他就是麦多馅饼和麦多和馅饼的创始人!
1999年,秉承着“只有有良心的人,才能做好带馅儿的食品”的品牌理念宗旨,正式开创了烘烤馅饼这个独创品类的发展之路。
早在2001年麦多食品在郑州注册并成立公司,2006年注册“通化市麦多食品有限公司”,总部设立郑州并开始拓展河南市场,仅凭一家从“加盟商手里淘汰”的馅饼店慢慢在郑州站住脚。
现在,麦多和馅饼规模越做越大,全国店面覆盖20多个省市,2个海外门店。但是这在创始人看来还远远不够,他的目光是:将中国的馅饼做成像西方的汉堡一样,店面能开到世界各地,也能让更多的人都能品尝到中式快餐的美味!

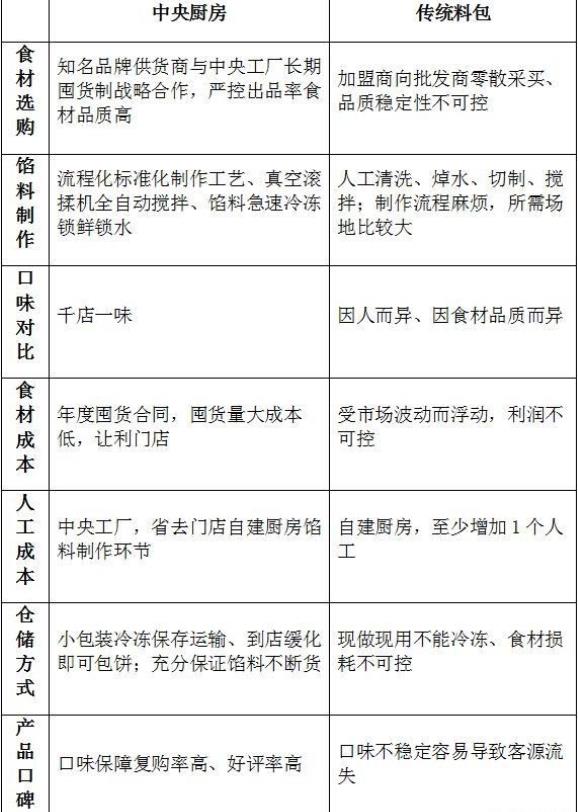
全面实行中央厨房冷链配送,全面淘汰料包供应

麦多和馅饼现代化中央工厂
麦多和馅饼加盟门槛不高
【投资费用】:总体预算大概5-10万元,加盟商开店的城市不同,投资费用也会有所差别。
【店铺面积】:实用面积达15平方米以上就满足开店需求。
【店铺位置】:没有选址经验,没有关系。总部提供专业的选址团队,全力协助加盟商选址。
【产品制作】:标准化产品制作流程,由总部统一培训包教包会。
十大加盟扶持:哪里不会帮哪里!
1.聘员工到直营店培训——免费享受全套专业产品操作,运营管理培训
2.店面设计装修——根据门店尺寸,量身定制,设计一对一指导装修
3.物资筹备——提供全套完善的设备物料,免去物资采购烦恼
4.运营支持——成品馅料冷链直配,食品安全百分百
5.现场辅导——开业期间督导现场一对一专业辅导
6.开业策划——策划开业活动方案及相应宣传方式
7.督导服务——督导长期对接服务,解决门店日常运营问题及成本管控难点
8.产品更新——产品更新,免费培训,提高门店市场竞争力
9.数字化营销体验——千人千面的营销体系,复购拉新活动的精准行销
10.免费外卖运营——打破传统麦多运营模式,免费帮扶外卖提高盈收
责任编辑:郭志强